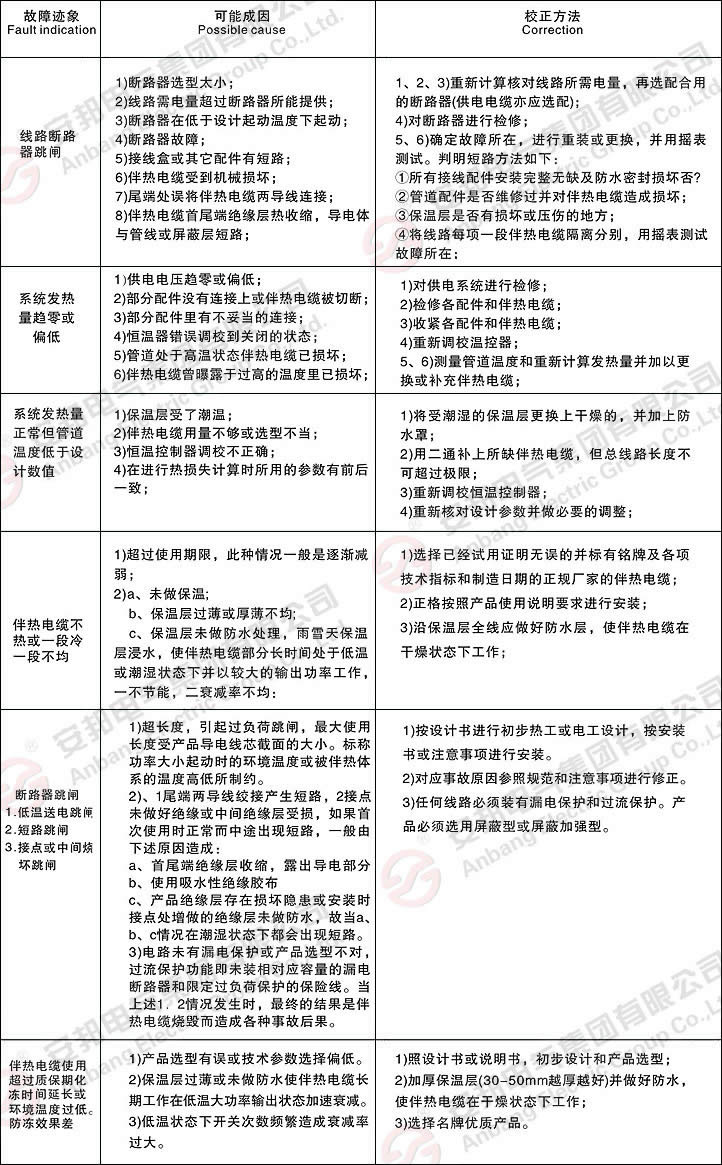
為了更好的分析出管道電伴熱故障原因,并且給出相對應的解決方法,安邦集團小編制作了以下圖表,圖表中包括管道電伴熱系統中線路斷路器跳閘、管道電伴熱系統發熱量趨零或偏低、管道電伴熱系統不熱或冷熱不均等故障的原因分析及檢修方法。
電伴熱帶故障原因及故障檢修參照圖表
上述簡析了管道電伴熱故障原因及檢修方法,但是安邦小編認為電伴熱客戶完全可以減少(避免)故障的發生。那么如何才能減少(避免)故障的發生呢?安邦技術員認為應該使用正規企業生產的電伴熱產品,對管道電伴熱系統進行一年一次的例行檢修。
關鍵詞:電伴熱帶廠家、管道電伴熱、安邦集團


